OA登录
企业邮箱
联系方式
首
页
走进粮油
集团简介
集团文化
发展历程
组织架构
集团荣誉
联系我们
新闻中心
集团要闻
出资企业要闻
媒体关注
行业新闻
政策动向
集团视频
主营业务
粮油储备
粮油加工
现代农业服务
品牌渠道和电商
粮油贸易
党建群团
党建工作
工会工作
团委工作
专题专栏
纪检监察
党纪法规
信息动态
监督举报
公示公告
通知公告
招标公告
集团成员
人力资源
教育培训
人才招聘
网站首页
走进粮油
集团简介
集团文化
发展历程
组织架构
集团荣誉
联系我们
新闻中心
集团要闻
出资企业要闻
媒体关注
行业新闻
政策动向
集团视频
主营业务
粮油储备
粮油加工
现代农业服务
品牌渠道和电商
粮油贸易
党建群团
党建工作
工会工作
团委工作
专题专栏
纪检监察
党纪法规
信息动态
监督举报
公示公告
通知公告
招标公告
集团成员
人力资源
教育培训
人才招聘
通知公告
招标公告
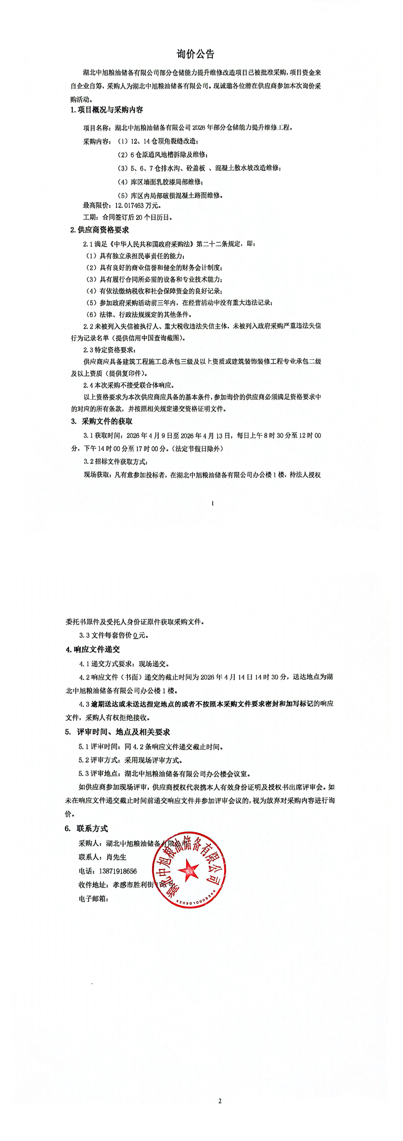
湖北中旭粮油储备有限公司仓储能力提升维修改造项目询价公告
发布时间:2026-04-08
浏览次数:180次
分享:
上一篇
返回列表
下一篇